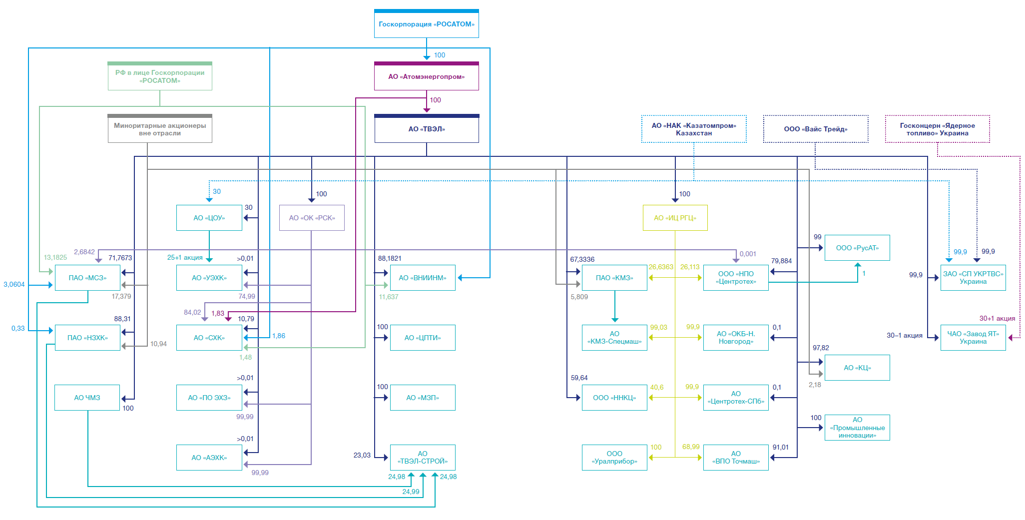
Управление собственностью в АО «ТВЭЛ» направлено на совершенствование структуры и повышение эффективности использования внеоборотных активов, включающих пакеты акций дочерних и других хозяйствующих обществ, а также основные средства, в том числе объекты недвижимости.
Управление пакетами акций обществ Топливной компании ТВЭЛ базируется на механизме корпоративных взаимоотношений, а также внутренних документах, определяющих порядок взаимодействия АО «ТВЭЛ» со своими дочерними обществами по различным направлениям их хозяйственной деятельности. Наиболее значимые решения по управлению внеоборотными активами принимаются общим собранием акционеров (единственным акционером) и Советом директоров АО «ТВЭЛ» в рамках их компетенции.
Управление внеоборотными активами Компании осуществляется с использованием единой базы данных об основных средствах, включая неприватизированное федеральное имущество, эксплуатируемое дочерними обществами АО «ТВЭЛ».
Приобретение и отчуждение недвижимого имущества дочерними обществами, независимо от его стоимости, осуществляется после одобрения сделок советом директоров этих обществ. Реализация недвижимого имущества осуществляется на конкурсной основе по рыночной цене.
Процедуры по управлению собственностью обеспечивают эффективность и прозрачность принимаемых решений по сделкам с внеоборотными активами и направлены на увеличение прибыли Компании.
В 2017 в перечне дочерних обществ произошло следующее изменение: АО «ТВЭЛ» совместно с ООО «НПО «Центротех» учреждено ООО «РусАТ».
Доля владения в акционерных обществах указана в % от количества размещенных акций.




